Articles

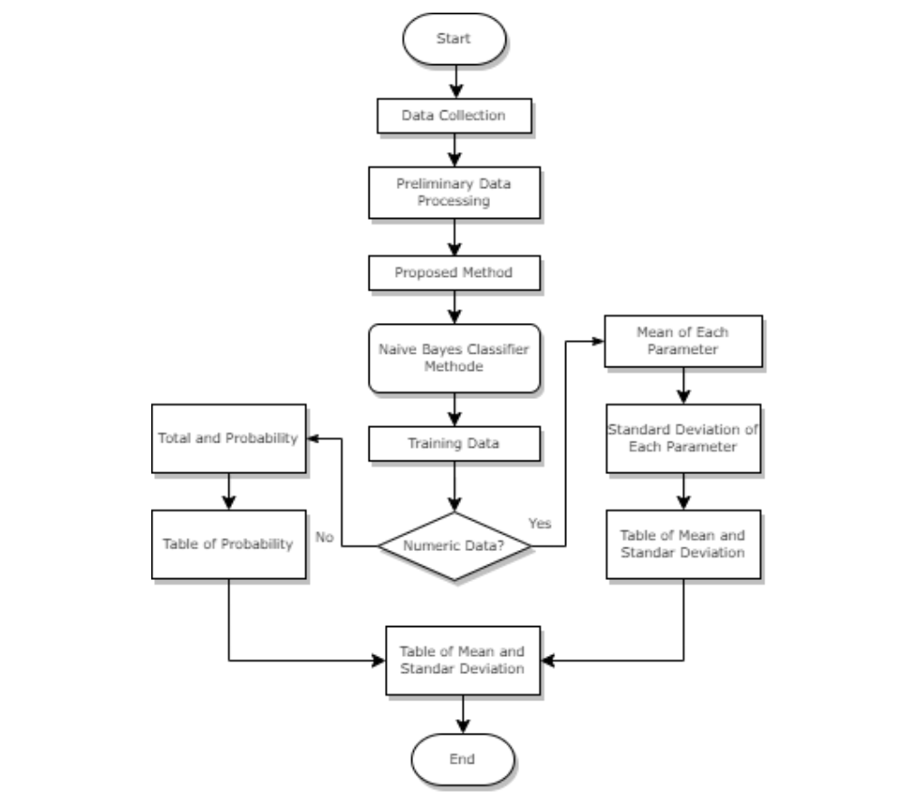
Classification of Health and Nutritional Status of Toddlers Using the Naïve Bayes Classification
Abstract views: 385 PDF downloads: 160

49-57 Pages

DOI: https://doi.org/10.60005/coreid.v1i2.8
Optimizing Bank Marketing Strategies Through Analysis Using Lightgbm
Abstract views: 430 PDF downloads: 190

58-65 Pages

DOI: https://doi.org/10.60005/coreid.v1i2.11
Sentiment Analysis on Twitter Social Media Regarding Depression Disorder Using the Naive Bayes Method
Abstract views: 578 PDF downloads: 231

66-74 Pages

DOI: https://doi.org/10.60005/coreid.v1i2.14
Classification of Non-Civil Servant Performance Appraisal Using Naïve Bayes Classifier Algorithm
Abstract views: 210 PDF downloads: 142

75-82 Pages

DOI: https://doi.org/10.60005/coreid.v1i2.10
Attendance System Implementation Existing Android Platform Using React Native Framework
Abstract views: 301 PDF downloads: 173

83-89 Pages

DOI: https://doi.org/10.60005/coreid.v1i2.9